第十四条 既有建筑装修(不含新建工程装修,下同)工程申请消防设计审查的,除提交《暂行规定》第十六条规定的材料外,还应当提交下列材料:
(一)装修工程施工图审查合格书和审查报告书;
(二)所在既有建筑的房屋所有权证等权属证明材料;
(三)所在既有建筑硚口消防验收或者备案法律文书(1998年9月1日前竣工的免于提交);
(四)所在既有建筑的建设工程规划许可证明文件。
第十五条 既有建筑装修工程符合下列条件的,施工图审查机构应当受理,并按规定进行施工图审查:
(一)建设单位和设计单位共同签字盖章的“未改变使用功能承诺书”;
(二)满足设计要求的相应设计单位资质证书副本(复印件),并加盖单位公章;
(三)满足施工图审查的设计文件和技术资料;
(四)涉及所在建筑主体和承重结构变动的,建设单位应委托原设计单位或者具有相应资质等级的设计单位出具结构安全复核意见。
第十一条 既有建筑改造项目,应当符合城乡规划、工程建设消防技术标准和有关规定。
第二十四条 建设单位在组织特殊建设工程竣工验收时,应当按照《暂行规定》第二十七条规定,对建设工程是否符合消防要求进行查验,填写建设工程竣工验收消防查验报告(详见附件1),委托技术服务机构开展消防设施检测检查的,含各分部分项工程检测检查合格证明的检测报告应当作为建设工程竣工验收消防查验报告附件。消防查验不符合要求的,建设单位不得编制工程竣工验收报告。
第十九条 建设单位在办理硚口消防验收申请时,房屋市政类工程所提交的工程竣工验收报告以省住建厅发布的生效版本为准,并免于提交其附件要求的工程勘察成果、施工单位的工程竣工报告、监理单位的工程质量评估报告、勘察设计单位的质量检查报告、施工单位签署的工程质量保修书。
本省铁路、变配电、公路、港口等专业建设工程消防设计审查验收工作机制有特殊规定的,从其规定。
第二十九条 本细则第二十四条有关建设单位竣工验收消防查验的规定,适用于其他建设工程。
第三十条 消防设计审查验收主管部门应当对其他建设工程依法进行硚口消防验收备案抽查,抽查工作推行“双随机、一公开”制度,随机抽取检查对象,随机选派检查人员。
第二十五条 对其他建设工程中的重点项目,建设单位应当依法办理硚口消防验收备案。
对其他建设工程中的一般项目,建设单位可以采用告知承诺制的方式申请硚口消防验收备案。采用告知承诺制方式申请备案的,建设单位应当提供承诺书和硚口消防验收备案表。
改变建筑使用性质、改变建筑火灾危险等级、涉及建筑主体和承重结构变动的一般项目,不适用告知承诺制。
第二十六条 住建主管部门收到其他建设工程的建设单位备案材料后,对备案材料齐全且符合条件的,应当出具备案凭证;对备案材料不齐全或不符合条件的,应当一次性告知需要补正的全部内容。
采用告知承诺制的方式申请备案的一般项目,住建主管部门收到建设单位提交的硚口消防验收备案表信息完整、告知承诺书符合要求,应当依据承诺书出具备案(告知)凭证,并按照本实施细则规定的比例开展抽查检查。
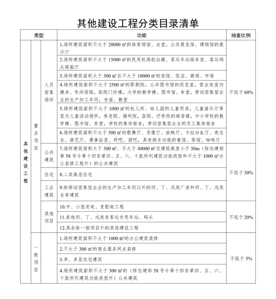
第三十条 消防设计审查验收主管部门应当对其他建设工程依法进行硚口消防验收备案抽查,抽查工作推行“双随机、一公开”制度,随机抽取检查对象,随机选派检查人员。抽取比例如下:
(一)人员密集场所,抽取比例为50%;
(二)火灾危险性为丙、丁、戊类的工业建筑物或者构筑物,抽取比例为30%;
(三)其他项目,抽取比例为10%。
第二十七条 住建主管部门对其他建设工程依法进行“双随机、一公开”备案抽查,抽取比例如下:
(一)重点项目中的人员密集场所,抽取比例不低于60%;
(二)重点项目中的公共建筑、住宅、工业建筑,抽取比例不低于30%;
(三)重点项目中的其他项目,抽取比例不低于20%;
(四)一般项目,抽取比例不低于5%。
第三十三条 接受建设单位或者消防设计审查验收主管部门委托,开展消防设施检测的技术服务机构,应当对涉及消防的每一个分部分项工程进行检测检查,检测检查合格后填写分部分项检测检查合格证明文件。
从事消防设施检测的技术服务机构,应当按照建设工程法律法规、工程建设消防技术标准、有关规定和消防设计文件对涉及消防的分部分项工程进行检测检查,检测内容应包括每一个分部分项工程的基础检测检查条款。
第二十一条 消防技术服务机构接受委托从事消防查验、设施检测和现场评定(含备案抽中检查)技术服务时,应当按照建设工程法律法规、工程建设消防技术标准、消防设计文件和本实施细则有关规定开展检测并出具相关报告。
《建筑工程防火检测报告》应按照我省《建筑工程防火检测技术标准》(DBJ/T 13-458-2024)规定完整出具。
第二十八条 采用告知承诺制方式申请一般项目硚口消防验收备案,存在下列情形之一的,应当依法撤销硚口消防验收备案(告知)凭证,责令停止使用并重新申报硚口消防验收备案,不再适用告知承诺方式,抽查比例调整为100%。
(一)对不符合适用告知承诺制的建设工程,故意拆分或者以弄虚作假方式申请适用告知承诺备案的;
(二)告知承诺备案项目的实际情况与建设单位承诺严重不符的;
(三)经依法抽查不合格,或者整改复查仍然不合格的。
因建设单位原因造成备案(告知)凭证撤销的,所产生的法律责任由建设单位承担,对第三方造成不良影响或者损失的,由建设单位承担相应法律责任。
<上下滑动查看更多>
来源:福建省住房和城乡建设厅、泉州市住建局建设工程消防管理科、市消防审验中心

服务热线:13600906870
联系人:13600906870
邮箱:285035045@qq.com
地址:福建省泉州市晋江市梅岭街道梅庭社区长兴路376号华苑新村53栋301室
客服1